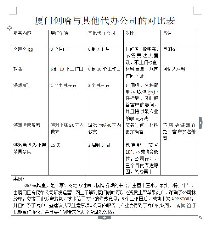
专业办理游戏资质,文网文、ICP、游戏版号和备案等,可提供资质挂靠。-厦门发明专利公司-商标转让-一品威客网
来源:软件开发 /
时间:2025-12-24
data-n-head-ssr lang="zh-CN" data-n-head="%7B%22lang%22:%7B%22ssr%22:%22zh-CN%22%7D%7D">
专业办理游戏资质,文网文、ICP、游戏版号和备案等,可提供资质挂靠。-厦门发明专利公司-商标转让-一品威客网
查看更多
Hi, 欢迎来到一品威客
一品威客首页
服务热线:400-128-6668
出售服务 / 33个
¥22222 /件
福建文网文icp代办挂靠,三个月三证
已有 0 人购买
购买服务
¥15000 /件
福建文网文icp代办挂靠,软著游戏版号一站式办理上架苹果商店
已有 0 人购买
购买服务
¥30 /件
福建文网文icp代办挂靠,软著版号一站式办理上架苹果商店
已有 0 人购买
购买服务
¥15000 /件
福建文网文icp代办挂靠,软著版号一站式办理,上架苹果商店
已有 0 人购买
购买服务
¥18000 /件
福建文网文icp代办,挂靠,软著游戏版号一站式办理,上架苹果
已有 0 人购买
购买服务
¥10000 /件
福建文网文icp代办挂靠,软著,游戏版号一站式办理,上架苹果
已有 0 人购买
购买服务
¥100 /件
福建文网文icp代办挂靠,软著游戏版号一站式办理,免资质上架
已有 0 人购买
购买服务
¥15000 /件
福建文网文icp代办挂卡,软著游戏版号一站式办理上架苹果商店
已有 0 人购买
购买服务
信用与评价
0%
平均好评率-
工作速度-
工作质量-
工作态度



